1个回答



各位即将步入校园的学友们,作为资深学姐,现在位大家准备了一份学校2021-2022年的录取分数线资料,不要错过哦。
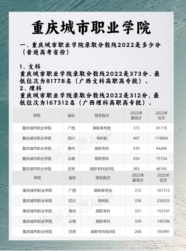
一、重庆城市职业学院录取分数线2022是多少分(普通高考省份)
1、文科
重庆城市职业学院录取分数线2022是373分、最低位次为81778名(广西文科高职高专批)。
2、理科
重庆城市职业学院录取分数线2022是312分、最低位次为167312名(广西理科高职高专批)。
二、重庆城市职业学院2021年最低录取位次统计
1、2021年重庆城市职业学院在湖北历史的最低录取分数线为352分,对应的录取位次为116582;
2、2021年重庆城市职业学院在湖北物理的最低录取分数线为200分,对应的录取位次为146811;
3、2021年重庆城市职业学院在湖北物理的最低录取分数线为200分,对应的录取位次为146811;
4、2021年重庆城市职业学院在湖北历史的最低录取分数线为200分,对应的录取位次为148879;
5、2021年重庆城市职业学院在广西理科的最低录取分数线为197分,对应的录取位次为205627;